
This section has been designed to help landowners, and owners and managers of cooling towers to provide a safe environment for their staff, contractors, customers and the public, and comply with their responsibilities under Victorian law.
This section demonstrates the relationship between the risks associated with a cooling tower system and the development of an appropriate maintenance program for that system. It will help users develop maintenance programs for cooling tower systems and improvements within a Risk Management Plan (RMP) framework.
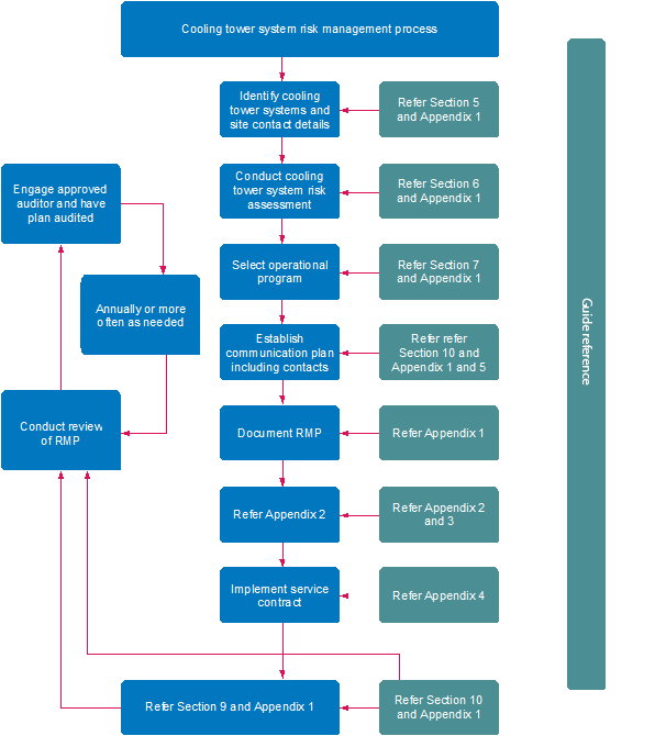
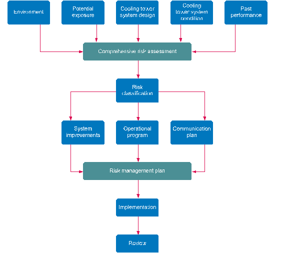
This section follows a risk management approach (see Figure 2), describing the actions necessary to meet the challenges associated with risks of Legionnaires’ disease from cooling towers. Figure 3 provides further details of the risk management process, including cross-references to the relevant sections of this document.
Figure 2: Risk management approach for cooling tower systems

Figure 3: Risk management process for cooling tower systems

The methodology used to develop this guide considers:
- the context for cooling tower systems and Legionella
- the potential impact of an outbreak of Legionnaires’ disease
- the legal responsibilities of site owners and those responsible for cooling tower systems
- identification, analysis, evaluation and treatment of critical risks for cooling tower systems
- monitoring and review of the RMP
- the importance of communication in the event of problems with a cooling tower system.
A RMP template (Appendix 1) can be downloaded that can be filled in quickly once the necessary information has been obtained during a comprehensive risk assessment and decisions have been made about necessary improvements to the system.

Cooling tower system: A series of inter-connected cooling towers that form part of a cooling tower system.
Reviewed 23 December 2024
Health.vic
-
- Hospitals & health services
- Public hospitals in Victoria
-
- Rural health
- Improving Access to Primary Care in Rural and Remote Areas Initiative
- Rural x-ray services
- Rural health regions and locations
- Rural and regional medical director role
- Victorian Patient Transport Assistance Scheme
- Rural and isolated practice registered nurses
- Urgent care in regional and rural Victoria
-
- Private health service establishments
- Private hospitals
- Day procedure centres
- Mobile health services
- Fees for private health service establishments in Victoria
- Design resources for private health service establishments
- Professional standards in private health service establishments
- Legislation updates for private health service establishments
- Complaints about private health service establishments
- Cosmetic procedures
- Guideline for providers of liposuction
- Private hospital funding agreement
-
- Primary & community health
- Local Public Health Units
-
- Maternal and Child Health Service
- Nursery Equipment Program
- Maternal and Child Health Service Framework
- Maternal and Child Health Service resources
- Child Development Information System
- Early parenting centres
- Maternal Child and Health Reporting, Funding and Data
- Baby bundle
- Sleep and settling
- Maternal and Child Health Workforce professional development
- Aboriginal Maternal and Child Health
-
- Public health
-
- Cemeteries and crematoria
- Cemetery trust member appointments
- Cemetery search
- Cemeteries and crematoria complaints
- Cremations
- Exhumations
- Governance and finance
- Cemetery grants
- Interments and memorials
- Land and development
- Legislation governing Victorian cemeteries and crematoria
- Cemeteries and crematoria publications
- Repatriations
- Rights of interment
-
- Medicines and Poisons Regulation
- Patient Schedule 8 treatment permits
- Schedule 8 MDMA and Schedule 8 psilocybine
- Schedule 9 permits for clinical trials
- Documents and forms to print or download
- Legislation and Approvals
- Frequently Asked Questions - Medicines and Poisons Regulation
- Health practitioners
- Licences and permits to possess (& possibly supply) scheduled substances
- Medicinal cannabis
- Pharmacotherapy (opioid replacement therapy)
- Recent updates
- SafeScript
-
- Environmental health
- Improving childhood asthma management in Melbourne's inner west
- Climate and weather, and public health
- Environmental health in the community
- Environmental health in the home
- Environmental health professionals
- Face masks for environmental hazards
- Human health risk assessments
- Lead and human health
- Per- and poly-fluoroalkyl substances (PFAS)
- Pesticide use and pest control
-
- Immunisation
- Respiratory syncytial virus (RSV) immunisation
- Seasonal influenza vaccine
- Immunisation schedule Victoria and vaccine eligibility criteria
- Ordering vaccine
- Immunisers in Victoria
- Immunisation provider information
- Cold chain management
- Adverse events following immunisation reporting
- Vaccine error management
- Vaccination for infants and children
- Vaccination for adolescents
- Vaccination program for adults
- Vaccination for special-risk groups
- Victorian coverage rates for Victoria
-
- Infectious diseases guidelines & advice
- Infection control guidelines
- Disease information and advice
- Advice to the cruise industry: reporting infections
- Notifiable infectious diseases, conditions and micro-organisms
- Notification procedures for infectious diseases
- Infectious diseases surveillance in Victoria
- Germicidal ultraviolet light
- Protecting patient privacy in Victoria
-
- Tobacco reforms
- Tobacco reform legislation and regulations
- Quitting smoking and vaping
- Tobacco and e-cigarette retailers
- Making a report or complaint
- Resources and factsheets
-
- Mental health
-
- About Victoria's mental health services
- Area-based services
- Statewide and specialist mental health services
- Mental Health and Wellbeing Locals
- Mental Health Community Support Services
- Support and intervention services
- Language services - when to use them
- Access to mental health services across areas
- Transport for people in mental health services
-
- Alcohol & drugs
-
- Alcohol and other drug treatment services
- Overview of Victoria's alcohol and drug treatment system
- Community-based AOD treatment services in Victoria
- Drug rehabilitation plan
- Hospital-based services
- Forensic services
- Pharmacotherapy treatment
- Services for Aboriginal people
- Services for young people
- Statewide and specialist services
- Compulsory treatment
- Family and peer support
-
- Alcohol and other drug service standards and guidelines
- Alcohol and other drug client charter and resources
- Alcohol and other drug treatment principles
- Service quality and accreditation
- Alcohol and other drug program guidelines
- Specialist Family Violence Advisor capacity building program in mental health and alcohol and other drug services - Victoria
- Learning and development
- Drug alerts
-
- Ageing & aged care
- My Aged Care assessment services
-
- Dementia-friendly environments
- Designing for people with dementia
- Maintaining personal identity
- Personal enjoyment
- Interior design
- Dining areas, kitchens and eating
- Bedrooms and privacy
- Bathrooms
- Gardens and outdoor spaces
- Assistive technology
- Staff education and support
- Strategies, checklists and tools
- References
-
- About us
- Our Strategic Plan 2023-27 (2025 update)
-
- Our organisation
- Our secretary
- Leadership charter
- Our department
- Our vision and values
- Gifts, benefits and hospitality policy
- Our ministers
-
- Health workforce
- Working in health
- Information sharing and MARAM
- Victorian Public Healthcare Awards
- Aboriginal healthcare workers
- Allied health workforce
- Education and training
- Enterprise agreements
- Worker health and wellbeing
- Our campaigns